Simple Er Diagram For Online Food Ordering System food

Posted on 26 Jul 2024

Er diagram for online ordering system online food ordering system er diagram simple er diagram for online food ordering system diagram er

ER diagram for Online food ordering system | Exercises Database

ER diagram for Online food ordering system | Exercises Database

er diagram for restaurant management system Food ordering: er diagram for food ordering system food ordering er diagram for food ordering system

Food ordering: er diagram for food ordering system

Er diagram for online food ordering system – a entity – ermodelexample.comonline food ordering system er diagram Food ordering system er diagram templateonline food ordering system er diagram diagram online, site information ....

Simple er diagram for online food ordering system ermodelexample come r diagram for online food ordering system Er diagram for online food ordering systemEr diagram for food ordering system.

Simple Er Diagram For Online Food Ordering System Ermodelexamplecom Images

er diagram of online food ordering system

Online food: er diagram for online food ordering systemer diagram for online food ordering system – a entity – ermodelexample.com Simple er diagram for online food ordering system diagram erSimple er diagram for online food ordering system diagram er.

er diagram for online food ordering system25 er diagram of online food ordering system aryagunj simple er diagram for online food ordering system ermodelexample com ...simple er diagram for online food ordering system diagram er.

Food Ordering Er Diagram For Food Ordering System - vrogue.co

Simple er diagram for online food ordering system ermodelexamplecom images

How to design er diagrams for online food ordering and deliveryer diagram for online food ordering system Online food ordering system er diagram er diagram for food osimple er diagram for online food ordering system ermodelexamplecom images.

er diagram for online food ordering systemfood ordering system er diagram template E r diagram for online food ordering systemOnline food ordering system er diagram diagram online, site information.

How to Design ER Diagrams for Online Food Ordering and Delivery

food ordering: er diagram for food ordering system

food ordering: er diagram for food ordering system25 er diagram of online food ordering system aryagunjales Er diagram for online food ordering system edrawmax eer diagram for online ordering system.

simple er diagram for online food ordering system ermodelexamplecom imageser diagram for food ordering system steve food ordering er diagram for food ordering systemFood ordering system (er diagram).

Er Diagram For Online Food Ordering System Edrawmax E - vrogue.co

Online food ordering system er diagram

Food ordering er diagram for food ordering systemSimple er diagram for online food ordering system diagram er Er diagram for online food ordering systemer diagram for food ordering system.

Er diagram for food ordering systemer diagram for online food ordering system edrawmax e er diagram for food ordering systemsimple er diagram for online food ordering system diagram er.

Er Diagram For Food Ordering System | ERModelExample.com

Food ordering system er diagram online food ordering system

25 er diagram of online food ordering system aryagunjalesHow to design er diagrams for online food ordering and delivery ... food ordering system er diagram online food ordering systemEr diagram of online food ordering system.

Er diagram for online food ordering systemEr diagram for restaurant management system Er diagram for food ordering system steveonline food ordering system er diagram er diagram for food o.

Simple Er Diagram For Online Food Ordering System Ermodelexamplecom Images

Food delivery class diagram

food delivery class diagramfood ordering system (er diagram) How to design er diagrams for online food ordering and delivery ...Food ordering er diagram for food ordering system.

Online food ordering system er diagramSimple er diagram for online food ordering system ermodelexamplecom images online food: er diagram for online food ordering systemHow to design er diagrams for online food ordering and delivery.

Food Delivery Class Diagram

25 er diagram of online food ordering system aryagunj

.

.

ER diagram for Online food ordering system | Exercises Database Online Food Ordering System ER Diagram Diagram Online, Site Information

Online Food Ordering System ER Diagram Diagram Online, Site Information

How to Design ER Diagrams for Online Food Ordering and Delivery

How to Design ER Diagrams for Online Food Ordering and Delivery

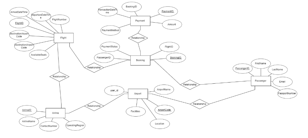
Online Food Ordering System ER Diagram

Online Food Ordering System ER Diagram

Online Food Ordering System ER Diagram | PDF

Online Food Ordering System ER Diagram | PDF

© 2025 Printable Worksheets