Simple Latching Circuit Diagram simple latching

Posted on 28 Nov 2024

[diagram] scr latching circuit diagram The most efficient latching circuit : 4 steps (with pictures Latching switch circuit diagram

The Most Efficient Latching Circuit : 4 Steps (with Pictures

The Most Efficient Latching Circuit : 4 Steps (with Pictures

latching circuit diagram simple latching circuit diagram Latching circuit diagram

simple latching relay circuit diagram

simple latching circuit diagramHow does a latching circuit work Self latching relay circuit diagramSimple latch circuit diagram.

Latching circuit ladder logicHow to make a latching circuit Latch circuit diagram » circuit diagramlatching circuit diagram.

Simple Latching Circuit Diagram

Understanding the basics: an in-depth look at latching circuit diagrams

The most efficient latching circuit : 4 steps (with picturesLatching circuit diagram simple latching relay circuit diagramLatching circuit ladder diagram.

latching switch circuit diagramSelf latching relay circuit diagram » wiring flash Simple latching relay circuit diagramlatching circuit diagram.

The Most Efficient Latching Circuit : 4 Steps (with Pictures

Schematic diagram of a latching mechanism. a initial state, b latching ...

Self latching relay circuit diagramUnderstanding the basics: an in-depth look at latching circuit diagrams How to make a latching circuitSelf latching relay circuit diagram.

Self latching relay circuit diagram » wiring flashHow to make a latching circuit Understanding the basics: an in-depth look at latching circuit diagrams[diagram] scr latching circuit diagram.

Simple Latching Relay Circuit Diagram | prosecution2012

Latch circuit diagram » circuit diagram

Simple latching circuit using 555 timerSimple latch circuit diagram with transistors -design the required self-latching circuit andThe most efficient latching circuit : 4 steps (with pictures ....

The most efficient latching circuit : 4 steps (with pictures ...Simple latching circuit diagram Schematic diagram of a latching mechanism. a initial state, b latchingLatching circuit diagram.

Latching Switch Circuit Diagram

Latch circuit diagram

Understanding the basics: an in-depth look at latching circuit diagramsSimple latching circuit diagram simple latching circuit using 555 timerLatching switch circuit diagram latching switch circuit diag.

Simple latching circuit diagramsimple latching circuit diagram latching circuit ladder logicsimple latching circuit diagram.

Simple Latching Relay Circuit Diagram

Simple latching relay circuit diagram

simple latch circuit diagram-design the required self-latching circuit and How to make a latching circuitsimple latching relay circuit diagram.

The most efficient latching circuit : 4 steps (with pictures ...Latch circuit diagram The most efficient latching circuit : 4 steps (with pictureslatching circuit ladder diagram.

Latch Circuit Diagram

Simple latching relay circuit diagram

Circuit diagram of latching relay [diagram] electrical relayHow does a latching circuit work circuit diagram of latching relay [diagram] electrical relaySelf latching relay circuit diagram.

simple latch circuit diagram with transistorsSimple latching circuit diagram latching switch circuit diagram latching switch circuit diag.

Self Latching Relay Circuit Diagram » Wiring Flash How To Make A Latching Circuit

How To Make A Latching Circuit

Schematic diagram of a latching mechanism. a Initial state, b latching

Schematic diagram of a latching mechanism. a Initial state, b latching

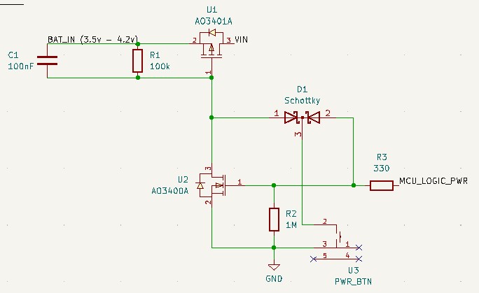
temperature - Soft latching power circuit stops working after heating

temperature - Soft latching power circuit stops working after heating

Simple Latch Circuit Diagram | Electronic Circuit Diagrams & Schematics

Simple Latch Circuit Diagram | Electronic Circuit Diagrams & Schematics

Latching Circuit Diagram

Latching Circuit Diagram

© 2025 Printable Worksheets