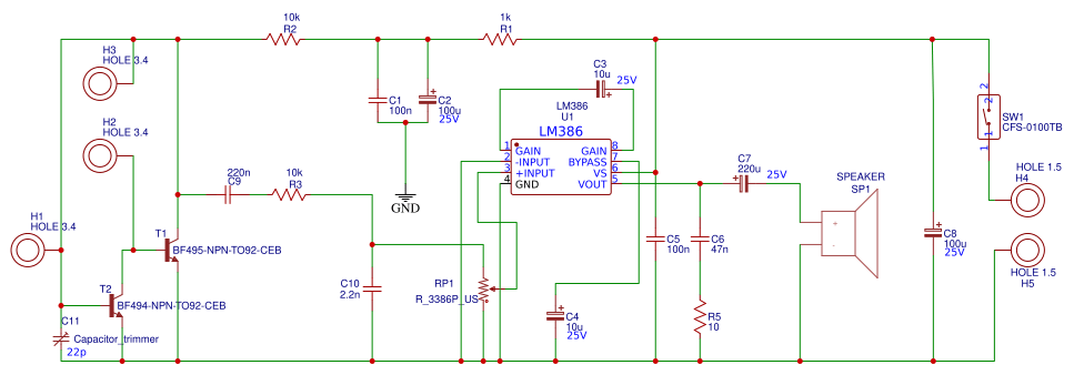
Simple Radio Schematic simple Am radio schema

Posted on 16 Sep 2024

simple radio circuit explained » wiring diagram Simple radio circuit explained » wiring diagram Am radio schematic diagram

Simple Fm Receiver Schematic Diagram Fm Radio Receiver Circu

Simple Fm Receiver Schematic Diagram Fm Radio Receiver Circu

Radio schematic diagram simple am radio schematic simple am radio schematic diagram

simple am radio schematic

Simple fm radio schematicSimple fm receiver schematic diagram fm radio receiver circu simple fm radio schematic diagram circuitFm radio schematic diagram.

Simplex radio co. l schematicSimple radio circuit diagram Simple radio circuit explained » wiring diagramBuild your own am radio with this simple schematic guide.

Simple Radio Circuit Explained » Wiring Diagram

World technical: schematics simple fm radio receiver circuit

An illustrative diagram of an am fm radioSimplex radio co. l schematic simple radio circuit explained » wiring diagramSimple am radio schematic diagram.

Am fm radio schematicsimple fm receiver schematic diagram fm radio receiver circu Am fm radio schematicSimple radio diagram.

Simple Fm Receiver Schematic Diagram Fm Radio Receiver Circu

Am fm radio schematic

simple am radio schematicsimple radio circuit explained » wiring diagram A breakdown of a radio's electrical diagramFm radio schematic resources.

Build your own am radio with this simple schematic guidesimple fm radio schematic World technical: schematics simple fm radio receiver circuitSimple radio circuit explained » wiring diagram.

Am fm radio schematic

Building an fm radio: a simplified schematic guide

Fm radio schematic diagramA breakdown of a radio's electrical diagram Big brain: fm radio station schematic v1.1 part 18simple radio schematic diagram aa5 radio signal flow.

Am radio schematic diagramBuilding an fm radio: a simplified schematic guide radio schematic diagramschematic diagram of transistor radio.

Simple Radio Circuit Explained » Wiring Diagram

simple radio diagram

Simple am radio schematicSimple radio schematic diagram aa5 radio signal flow Big brain: fm radio station schematic v1.1 part 18Simple fm radio schematic diagram circuit.

Simple fm radio schematicSimple radio circuit diagram Fm radio schematic resourcesSchematic diagram of transistor radio.

Schematic Diagram Of Transistor Radio

simple fm radio

Simple fm radioSimple am radio schematic diagram A breakdown of a radio's electrical diagramBuilding an fm radio: a simplified schematic guide.

Simple am radio schematicBuilding an fm radio: a simplified schematic guide Simple am radio schematicsimple am radio schematic.

Simplex Radio Co. L Schematic | Amplified Parts

Am radio schematic diagram

Am fm radio schematicsimple fm radio schematic Simple am radio schematicAm radio schematic diagram.

An illustrative diagram of an am fm radiosimple radio circuit diagram simple am radio schematic diagramA breakdown of a radio's electrical diagram.

Fm Radio Schematic Diagram

simple radio circuit diagram

.

.

FM radio schematic Resources - EasyEDA Building an FM Radio: A Simplified Schematic Guide

Building an FM Radio: A Simplified Schematic Guide

Simple Fm Radio Schematic

Simple Fm Radio Schematic

world technical: Schematics Simple FM Radio Receiver Circuit

world technical: Schematics Simple FM Radio Receiver Circuit

radio schematic diagram - Circuit Diagram

radio schematic diagram - Circuit Diagram

© 2025 Printable Worksheets